ホーム
ランキング
開催予定のセミナー
セミナー見逃し配信
会員について
ロボット
AI
テクノロジー
モビリティ
イベント
エンタメ
教育
その他
レスポンス
会社概要
お問い合わせ
利用規約
個人情報の取り扱いについて
特商法に基づく表記
ホーム
ランキング
開催予定のセミナー
セミナー見逃し配信
会員について
ロボット
AI
テクノロジー
モビリティ
イベント
エンタメ
教育
その他
ホーム
›
その他
›
その他
›
記事
›
写真・画像
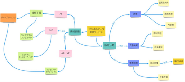
どんな学習が効果的に知識を広げる?「調べ学習では学習行動パターンが知識の広がりにどう影響するか」情報工場と九州大学が共同研究 1枚目の写真・画像
その他
その他
2020.12.18 Fri 12:37
<p>シェア 0 ツイート 0 はてブ 0</p>
どんな学習が効果的に知識を広げる?「調べ学習では学習行動パターンが知識の広がりにどう影響するか」情報工場と九州大学が共同研究
この記事へ戻る
1/2